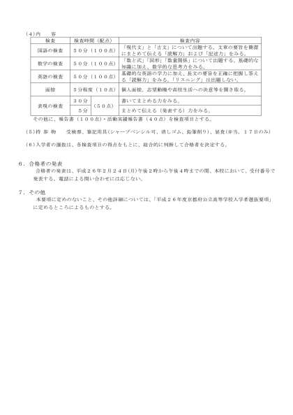
平成26年度「教育みらい科」前期選抜実施要項
- 公開日
- 2013/11/01
- 更新日
- 2013/11/01
中学生のみなさんへ
平成26年度「教育みらい科」前期選抜実施要項の内容をアップしました。
詳しい内容は下記リンクよりご覧ください。
http://cms.edu.city.kyoto.jp/weblog/files/300902/doc/41567/991062.pdf