学校日記

IM(探究算数)【答え】『答えが等しい式』

公開日
2020/05/12
更新日
2020/05/12

IM(探究算数)

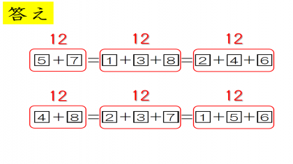
1から8を全てたすと36になります。

3つの部屋が=(等号)でつながれていますから3つの部屋は

同じ数にならないといけません。

なので,36÷3=12

12を3つつくります。

式の一番左の部屋に注目すると,2つの数で12にしないといけません。

1から8までの数字カードを2つ使って12になる数字カードの組み合わせは

それぞれのカードは1まいずつしかないので,上の5+7と4+8の2通りしかありません。